カトリック彦島教会へようこそ

カトリック下関協働体
カトリック広島司教区
カトリック彦島教会 守護聖人聖ヨセフ
〒750-0074 下関市彦島本村町6-10-17
☎:083-266-2043
Fax:083-268-1477
✉:[email protected]

お知らせと行事

  • 週報2026年2月8日

    年間第5主日 A年

    彦島カトリック教会

    あなたがたは地の塩、世の光である
    マタイによる福音書5章13-16節

    🌸 2月8日(日)・年間第5主日 ミサ9:00
     ・病者のために祈る日
    🌸 2月10日(火)・聖スコラスティカおとめ(記念)
     ・下関協働体委員会
    🌸 2月11日(水)・聖書の分かち合い19:00
     ・世界病者の日
    🌸 2月12日(木)・ロザリオの祈り9:30 ミサ10:00
     ・学習会
    🌸 2月14日(土)・聖チリロ隠世修道者 聖メトディオ司教(記念)
     ・平和アピール記念行事 10:30~細江教会
    🌸 2月15日(日)・年間第6主日 ミサ9:00
     ・留学生・実習生食糧支援

    ☆ 2月18日(水)は灰の水曜日です。
     昨年の枝を持ってきてください。(ホールに入れる箱を準備しています)

    ☆ 彦島教会は、留学生、実習生の食料支援をしていきます。
     食糧支援 次回3月15日の予定です。ご支援をお願いします。

    ☆ ポストのものは必ずお持ち帰りください。
     溜まっている方で近くの方には持っていってあげて下さい。
     これも信徒としての一つの宣教活動です。

    ☆ 2026年2月行事予定表をお持ち帰りください。

    ☆ 広島司教区本部事務局からのお知らせ2026年(2月) 
     掲示板④をご覧ください。

     ※掲示板は是非ご覧下さい。

    下関カトリック教会

★ ★ ★

前回のお知らせ

今月の予定

ミサの案内

ミサとは、カトリック教会で行ういちばん大事な祈りです。
日曜日の他に、平日、また、結婚式、葬儀などの大事なときにも行います。
司祭が司式し、信者 とともにミサをささげるのです。

下関カトリック教会

ミサの由来は、キリストの最後の晩餐、イエスが死をむかえようとされたときにさかのぼります。
そのとき、十字架の死を覚悟しておられたイエスは、食事の途中、パンとぶどう酒の杯を取り、 弟子に与えて、こう言われました。
これは、あなたがたのために渡される、わたしの体である。
これは、わたしの血である。わたしの記念としてこれを行いなさい
」(ルカ22・19〜20参照)

そのとき以来、教会はキリストが命じたとおりに最後の晩餐の式を繰り返してきました。
それによってキリストの十字架上の死と復活とを記念し、私たちの救いのためにいのちをささげられたキリストに、心を合わせるのです。
ミサのとき、私たちは、神からのすべての恵みのために感謝をささげることにしています。
それで、 ミサは「感謝の祭儀」とも呼ばれています。

なお、このとき、私たちはキリストを記念するために、まず、その教えを聞きます。
すなわち、 ミサの前半には「聖書」が読まれ、「説教」が行われるのです。
日曜日に読まれる聖書の箇所は、原則として、「旧約聖書」から一箇所と、
「新約聖書」からイエスの「使徒たちの文書」と、「福音書」からのそれぞれ一箇所です。

下関カトリック教会

毎日曜日、どんな箇所が読まれるかは、全世界の教会のために決まっています。
皆の便宜のため、その日の聖書朗読を印刷したものが準備されていますので、
教会の入口で「聖書と典礼」というパンフレットをもらってください。

下関カトリック教会

ミサの祈りの順序が書いてある小冊戸もあります。
それを使えば、すぐ に慣れるでしょう。歌われる聖歌は、
教会に「典礼聖歌」とその他が備えてありますので、教えてもらってください。

ミサの途中、皆が立って祭壇に進み、「聖体」である白いパンをいただきます。
そのとき、教会によっては、
洗礼を受けてない方のために神父に神の祝福を祈ってもらう習慣もあります。
お望みならば、列に並んで前に進 み、頭を下げ、手を合わせたまま祝福をいただいてください。

『はじめて教会へいらしたあなたに―カトリック教会のご案内』、
(ガエタノ・コンプリ、ドンボスコ社)より

つまり、ミサの祭儀は、キリストの行為であり、神の民の行為であって、キリスト者の生活全体の中心です。
またミサは、キリストを代表する司祭を座長として、一つに集まった神の民の集会です。
『カトリック教会のカテキズム要約』によりますと、
「感謝の祭儀によって、神のいのちとの交わりとわたしたち神の民の一致がもたらされます。」

ミサのスケジュール

日曜日     9時

木曜日     10時

年間荘厳ミサ

主の公現(1月6日) → 主が全世界に現れたことを記念する日。

復活祭  → 典礼暦年の頂点。キリストの復活を祝い、死に打ち勝った勝利を記念する。

主の昇天  → キリストが天に昇り、永遠の命への希望を示す。

聖霊降臨  → 聖霊が降り、教会が誕生したことを記念する。

キリストの聖体  → 聖体の秘跡においてキリストの体と血を賛美する祭日。

降誕祭(12月25日)(24日夜間ミサと25日中ミサ)  → キリストの誕生を祝い、神の愛の現れを記念する。

年間最後の日曜日:王であるキリスト  → キリストが全宇宙の王であることを宣言し、典礼暦年を締めくくる。

公現祭は 毎年1月6日に教会によって正式に執り行われます。
 しかし、司牧上の必要から、日本やベトナムなど多くの地域では、この祭日は最も近い日曜日に移されています。
☆補足:移動祝日(復活祭、灰の水曜日、昇天、聖霊降臨、キリストの聖体)は年によって日付が変わります。
☆黒色:主の祭日、緑色:聖母の祭日、青色:諸聖人・聖人の祭日、赤色:その他の重要な日。

AMDG

神父の話

神父とは←クリック

下関にあるカトリック教会の中で話してくださった神父方々のメッセージ

教会の歩み

1936年12月 現在地に木造の教会を建設する。
1937年3月  教会内に私立幼稚園聖母園を開設する。
1948年4月  聖母園が児童福祉施設保育所となる。
1970年11月 聖母園が緑町に園舎を移転する。
1975年12月 建物の老朽化により新教会を建設する。

司祭のご紹介

Phanファン Ducデュック Dinhディン(藩徳定)
カトリック・イエズス会司祭。霊名:洗礼者ヨハネ
1984年  ベトナム生まれ、クイニョン教区ゴティ教会
              6人兄弟姉妹長男
2004年  イエズス会入会(19歳)
2009年  来日。日本語・日本の歴史と文化の勉強
2012年  細江教会の手伝いと天使幼稚園講師、中間期
2014年  上智大学、神学、大学院
2017年  東京、司祭叙階
2019年  細江教会と彦島教会助任司祭
              天使幼稚園講師
2022年  フィリピン、第三修練
2023年  防府教会の手伝い(5月間)
2023年  フィリピン(EAPI)、司牧・リーダーシップの研修
2024年  宇部教会助任司祭
2025年 細江と彦島教会主任司祭

林尚志神父 (Fr. Hayashi Hisashi)
カトリック・イエズス会司祭。霊名:洗礼者ヨハネ
細江と彦島教会の協力司祭

作道宗三神父 (Fr. Tsukurimichi Sozo)
カトリック・イエズス会司祭。霊名:使徒ヨハネ
細江と彦島教会の協力司祭
下関天使幼稚園・園長

教会活動について

教会の暦

待降節 降誕祭の4週前の日曜日から降誕祭前まで
降誕祭 12月2 5日
降誕節 降誕祭から主の公現まで
神の母聖マリア 1月1日
年間  降誕節の翌日から四旬節の前日まで
四旬節 復活祭の4 6日前の灰の水曜日から聖週間の前まで
聖週間 受難の主日から復活祭までの一週間
復活祭 春分の日を過ぎた最初の満月のあとにくる最初の日曜日
復活節 復活祭から聖霊降臨までの5 0日間
年間  復活節の翌日から待降節の前日まで
聖母の被昇天 8月15日
死者の日 11月2日

黙想会


年に2回、降誕節と四旬節の間の日曜日にミサに続いて行われます。
この 際にゆるしの秘跡を受けることもできます。

七つの秘跡

・洗礼
  一般の洗礼 キリストの教えを信じ、神の子となり、キリストの死と復活にあずかり、永遠 の生命を受ける秘跡です。
        洗礼を希望する方は司祭に申し出て、教えを学んだ 後で、洗礼を受けることができます。

  幼児洗礼 幼児も洗礼によって、原罪から解放され、神の子となることができます。
       本人の代わり に親が洗礼を希望し、信仰教育を行うことを前提として、司祭の判断で洗礼を授けます。
  
  緊急洗礼 臨終を前に洗礼を希望する人に、緊急に洗礼を授けることができ、
       司祭が間に合わない場合は、誰でも授けることができます。

・堅信 洗礼を受け、神の子となった人が聖霊のたまものが豊かに与えられ、
   ことばと行いによ って福音を述べ伝える恵みが与えられます。

・聖体 イエス・キリストの御体と御血がパンとぶどう酒の形態のもとに神にささげられ、信者 の永遠の糧となる秘跡です。
    ミサに与り聖体拝領することによって、キリストとの一致 を深めることができます。

・ゆるし 洗礼以降に犯した罪を司祭に告白し、神のゆるしをいただく秘跡です。
    罪のゆるしのた めには回心が必要です。
    待降節と四旬節の黙想会のときに受けることができますが、他 のときでも司祭に申し出て、
    ゆるしの秘跡を受けることができます。

・病者の塗油 事故や病気で苦しんでいる人に司祭が祈りと塗油によって、
      苦しみを和らげ、慰めを与え、神の御手にゆだねるように励ます秘跡です。

・叙階 司教・司祭は叙階の秘跡により役務としての司祭職を受けます。
    助祭は共同体への奉仕 職としての叙階の秘跡を受けます。

・婚姻 一組の男女が互いに生涯にわたる愛と忠実を約束し、家庭共同体を築き発展させるため の恵みを与える秘跡です。

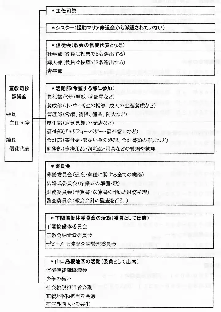
彦島教会運営組織図

宣教活動

カトリック彦島教会では、

  1. 第二と第四木曜日ミサ後 学習会(様々な公文書について)
  2. 第一木曜日ミサ後 ヨゼフカフェ(食事会)
  3. 毎週水曜日19時から 聖書分かち合い
  4. 第三木曜日 ひよりやまセンターで掃除ヴォランティア活動

が行われます。

更に、留学生、実習生の食料支援をしていきます。

各種手続き

結婚式

〇 結婚することが決まりましたら、できるだけ早く主任司祭に申し出てください。
 信徒 はたとえ相手が未信者であっても、カトリック教会で挙式することが原則です。

〇教会で結婚する男女は、未信者であっても結婚講座を受けることになっています。
 主任司祭と相談してください。

〇 所属教会以外の教会で結婚式を行う場合は挙式する教会の主任司祭に申し込んでくだ さい。
 その際に洗礼証明書などの書類が必要になります。

〇結婚式の式次第や謝礼などについては、主任司祭または財務委員にご相談下さい。

通夜・葬儀

1、「臨終に備えて」

死はいつ突然に訪れるかもわかりません。
病気や事故によって死の危険が迫ったとき はもちろんですが、高齢者は「臨終に備えて」
(通夜・葬儀の要望など)を葬儀委員に あらかじめ提出しておいてください。
家族が信者でない場合は、元気なうちに教会葬 の希望の有無を家族に話して置いてください。

2、重い病気や事故にあわれたとき、臨終が近づいたとき

  • 病者の塗油を受けることができます。
    何度でも受けることができますので、教会また は司祭に申し出てください。
  • ご聖体を拝領することができます。
    司祭や聖体奉仕者が訪問しますので、教会または 司祭に申し出てください。

③本人の意思が確認されれば、洗礼を授けることができますので、教会または司祭に申 し出てください。
 緊急の場合は司祭でなくとも洗礼を授けることができます。

3、臨終を迎えたとき(ご家族)

①信者が亡くなられた場合は、教会にご連絡下さい。
 教会で葬儀をしない場合でも、教 会にお知らせ下さい。
司祭や葬儀委員の電話番号はあらかじめ聞いておいてください。

②葬儀社を決めていない場合は、教会が推薦する葬儀社「アルマ」(266-0375)に依頼 してください。
 通夜や葬儀の司式は教会が行うことができますが、
 ご遺体の搬送、死 亡届け、火葬場との連絡、埋葬許可証、
 その他のことを葬儀社が代行してくれます。

③病院でお亡くなりになられたときでも、ご遺体はご自宅に戻られるので、ご自宅に仮 祭壇をつくり、祈りをささげます。
 事情があれば教会でご遺体を受け入れることもで きますので、葬儀委員とご相談ください。

④ 通夜・葬儀の日時、内容、用具・費用などを葬儀社と相談の際は、司祭または葬儀委員が同席するか、
 できない場合は、必要に応じて電話連絡を取ってください。

4、通夜

  • 教会で行う場合は、時間を決めてご遺体を教会に運びます。
    葬儀社に依頼して、ご遺 体の周りに花を飾ることができます。
    通夜・葬儀ともに聖堂内に生花を供えることは できますが、名札は聖堂入り口にまとめて掲示します。
    家族の方数人は教会に泊まる ことができます。
  • 教会以外で行う場合、通常は葬儀社に祭壇を設けてもらい、花などを供えます。
    式は 教会の式次第によって司祭または信徒が司式します。

5、葬儀

  • 葬儀は教会で行うのが普通ですが、教会以外で行うこともできます。
  • 葬儀は司祭が行う場合は葬儀ミサとするのが普通です。
    葬儀ミサの後で、告別式を行 います。司式・聖堂内の案内などは教会の者が行います。

③献花にするか、焼香にするか選ぶことができます。

④聖書朗読や共同祈願、弔辞、弔電披露、喪主挨拶については葬儀委員より事前に打ち 合わせや依頼があります。

⑤告別式の後で最後のお別れがあります。
 その際に花のほかに、一緒に棺に入れたいも のがあれば用意して置いてください。

⑥出棺は葬儀社の誘導で行われます。

6、斎場・納骨

  • 斎場には司祭または葬儀委員が同行し祈りをささげます。
  • 下関カトリック教会の納骨堂が長府教会の敷地内にあります。
    納骨堂を利用される場 合は専用の骨壷がありますので、葬儀社に骨壷を注文せずに、
    葬儀委員か納骨堂委員 に申し込んでください。
    納骨堂の使用料金などについては、「カトリック教会下関納 骨堂使用細則」をご覧ください。
  • 納骨式・その後の記念ミサなどについては司祭にご相談ください。

7、葬儀に関する費用のうち、司祭や教会への謝礼献金については、葬儀委員にご相談下 さい。

8、死の直後の祈り(司祭がいない場合は、ご家族や集まった人で唱えてください)
 司式者 神よ、御子キリストは、わたしたちに約束されました。

「わたしは復活であり、いのちである。わたしを信じる人は、死んでも生きている。
 わたしを信じて生きているものは、すべて永遠に死ぬことはない」と。

いつくしみ深い神よ。
この世からあなたのもとにお呼びになった〇〇〇〇を、お約束の とおり、あなたの国に受け入れてください。
すべての罪の絆から解放されて、永遠の光 のうちに迎えられ、救われた人々とともに、
復活の栄光のうちに立ち上がることができ ますように。主キリストによって。アーメン。

一同 主の祈り

* 他にアヴェ・マリアの祈り、栄唱などを唱えることもできます。

アクセス

【JR】
山陽線、下関駅下車、バスで約10分。

【バス】
彦島行、ロータリーバス停下車、徒歩約3分。

【自家用車】
中国自動車道、下関ICより下関市街地方向へ、下関駅より1kmぐらいで関彦橋、教会へは一方通行、消防署前を左折するかタナカビルの横から入る。